2025-09-04
(Material for this lecture heavily derived from the work of Grace Lewis, especially the paper listed in references.)
Edge Computing is a paradigm that explores moving processing and storage capacity to the ‘edge’ of the network. Where Cloud moves processing directly to a remote datacenter (usually run by some other company), Edge (and the intermediary, “Fog”), either leave processing or storage on-node (e.g., within a smart home hub, or a car) or send it to a closer/cheaper/more accessible intermediary.
Consider the case of a drone being used for crop surveillance (or a satellite). The drone is imaging terabytes of data per day, but most of the data is probably not important (see Performance tactics). We might only want to see places where chlorophyll (plant productivity) is below a given threshold.
We therefore have a few design choices. One, we put a big storage device on the drone, let it process the data on-device (“edge”), and send the processed data to our cloud endpoint (some analytics dashboard, for example, using Kibana). Two, we could send all the raw data to the endpoint, and let the endpoint handle data storage. What’s the tradeoff here?
(Processing vs storage capacity vs network bandwidth)
How would your decision change if the drone was flying on Mars, instead of Earth?
edge-graphic comparing it to cloud
Within the concept of edge, cyber-foraging is a technique to enable mobile devices to extend their computing power and storage by offloading computation or data to more powerful servers located in the cloud or in single-hop proximity. One obvious application area is (?) - augmented reality computing. Cloudlets are essentially small, flexible data centres that can be quickly provisioned
Benefits: * energy efficiency, * reduced latency, and * increased availability,
Need for local, low-latency processing → tactics → processing task done within processing constraints and result returned to edge device.
tactic legend
One need in countries with weaker national connectivity is to support data intensive, computational processing tasks without connecting to (or assuming a connection to) a high capacity data centre such as AWS Us-East. Often these countries have decent cell networks but poor computer/data networks. Thus surrogates for data collection are usually cell phones or Raspberry PIs, with limited on-device processing and storage. An Edge computing approach could periodically retrieve data from the surrogates and then upload it to a data centre (possibly by driving it in via “SneakerNet”).
AgroTempus is a case study that looks at support for doing this.
As a research project, the authors looked at how the system could be implemented using the cyber-foraging tactics below. Like the SKA project, AgroTempus ran experiments to see if the tactics made sense for the system. E.g., to test data offload, the code implements weather forecasting by offloading data to the mobile hub, then performing the calculation, then sending the simple prediction back to the mobile device.

Requirements from previously:
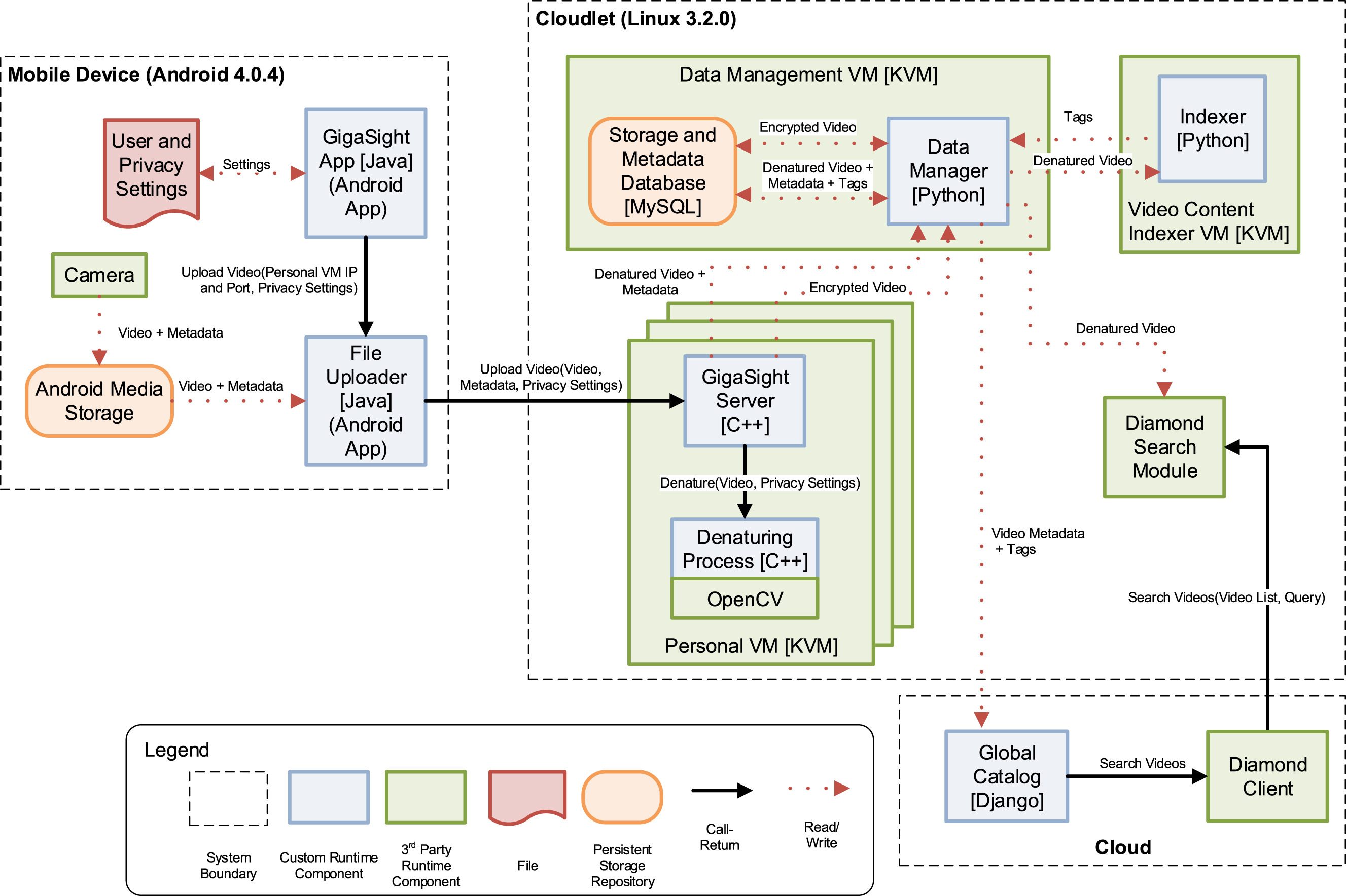
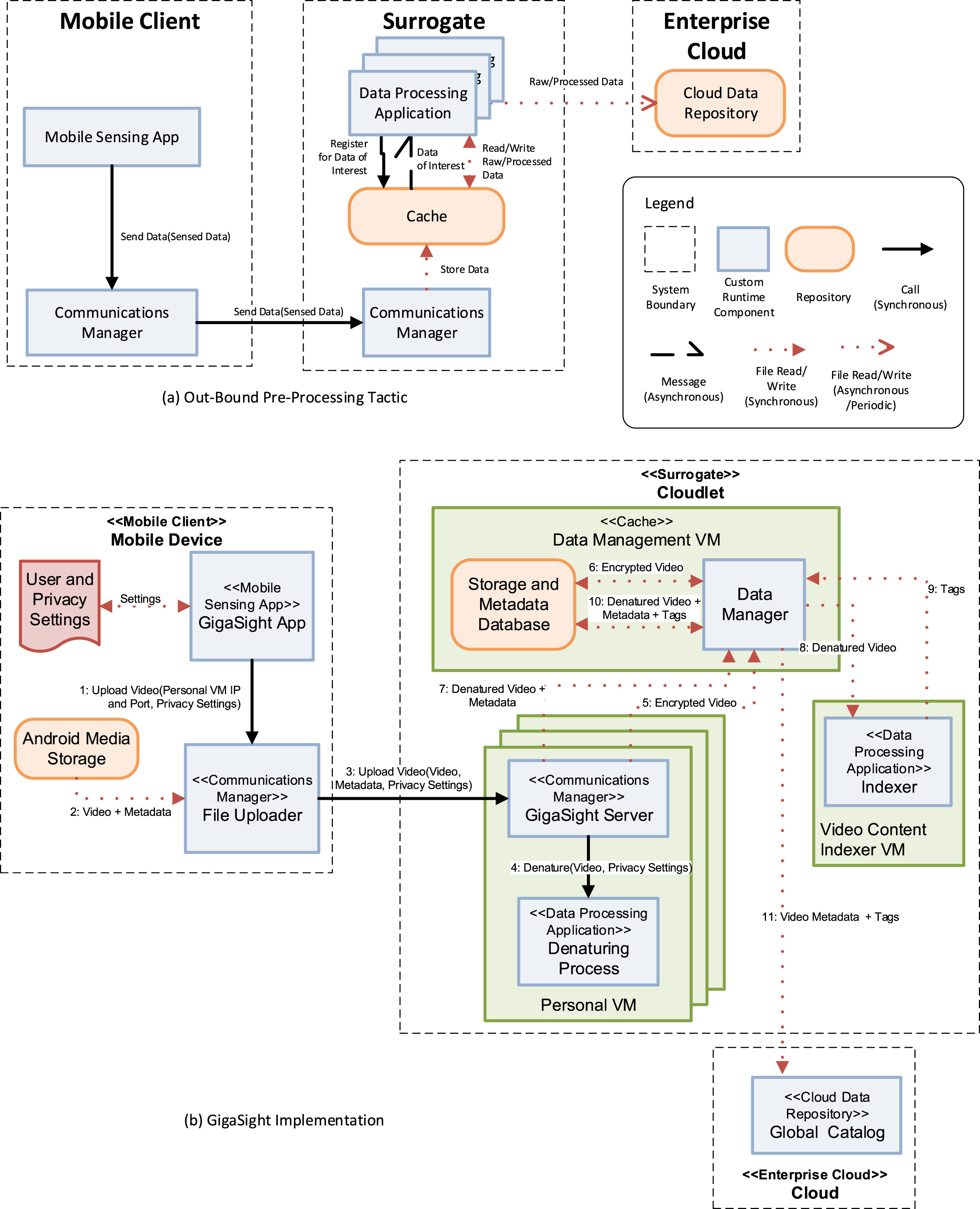
GigaSight is a cyber-foraging system targeted at continuous collection of crowd-sourced video from mobile devices and wearables [7]. Given the potentially-sensitive nature of video, GigaSight collects video on surrogates called cloudlets where privacy-sensitive information is automatically removed from the video based on user-defined privacy settings related to time, location, and content — a process called denaturing. Denatured video is then indexed and resulting tags and metadata are uploaded to a cloud catalog where users can perform content-based searches on the total catalog of denatured videos.
The key QAS to consider in your design is
“In order to support adherence to GDPR requirements and network saturation risk, when a user video is sent to Gigasight, Gigasight’s cloudlet processes the video and denatures the possible PII - blurring faces - off-device, before sending it to the final cloud-based storage bucket”.
Using the tactics tree below, pick 3+ tactics to use in implementing the Gigasight system.

Here’s an application of “outbound preprocessing” to the Gigasight design: 
tactics for cyber-foraging, completed
| Tactic | Description |
|---|---|
| Computation Offload | Mobile clients offload expensive computation to surrogates. Computation is self-contained in the form of a module, class, service, or complete application. |
| Stateful Computation Offload | Mobile clients offload expensive computation to surrogates. Because the granularity of the offload operation is at the process or at the method level, the state of the program or object that contains the process or method being offloaded has to be transferred to the equivalent program or object on the surrogate to guarantee that state is equivalent on both the mobile device and the surrogate. |
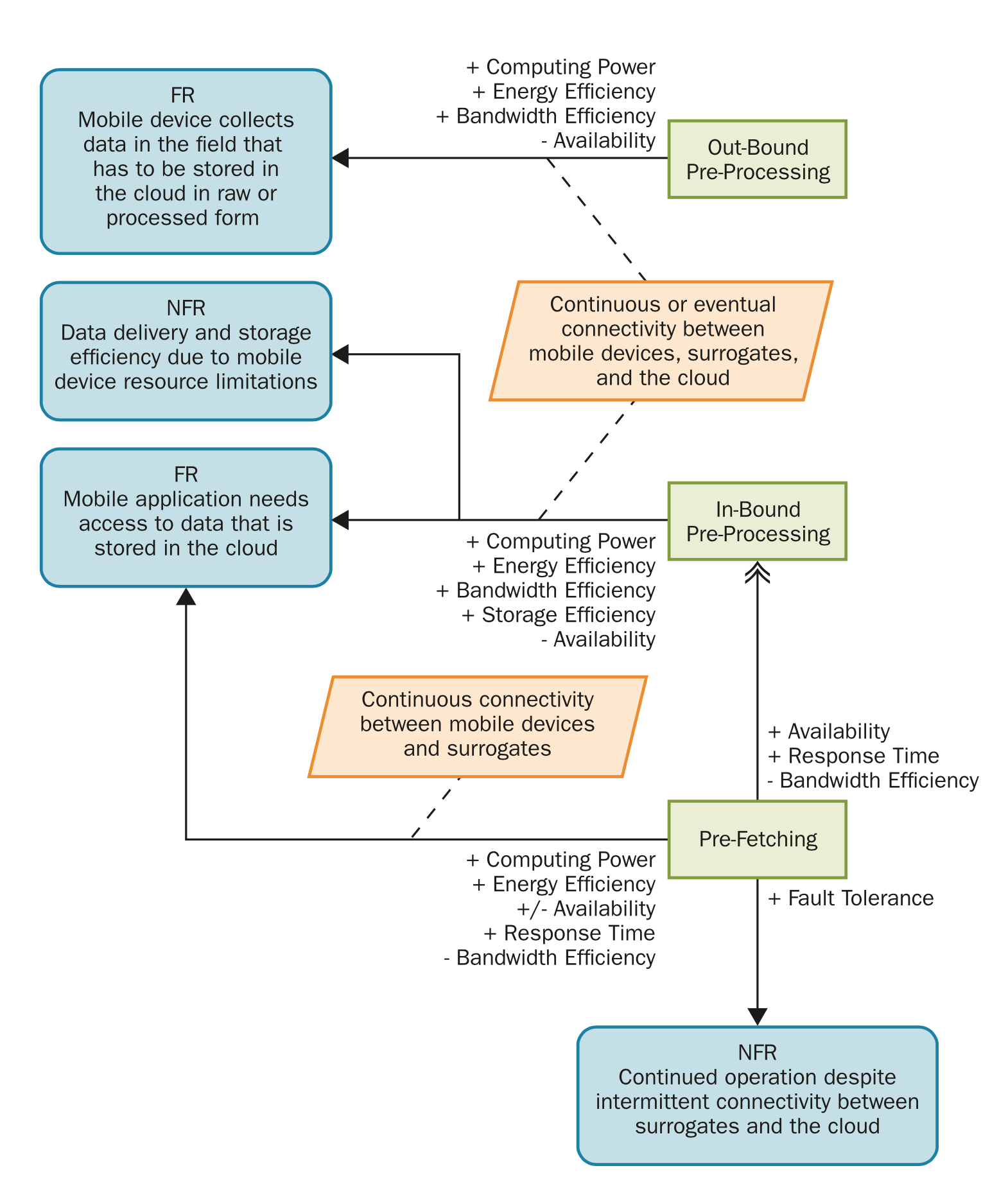
| Data Staging Pre-Fetching | Surrogate anticipates mobile device data needs in order to minimize direct communication to the cloud and reduce latency. |
| In-Bound Pre-Processing | Surrogate pre-processes the data that is retrieved or pushed from the enterprise cloud such that the mobile device receives data that is ready to be consumed, or filtered such that it only receives data of interest or relevance. |
| Out-Bound Pre-Processing | Surrogates collect data from mobile devices and pre-process the data – clean, filter, summarize, or merge – such that the data that is sent on to the enterprise cloud is ready for consumption and serves an immediate need. |
| Surrogate Provisioning Pre-Provisioned Surrogate | Surrogates are provisioned before their deployment with the capabilities that are offloaded by mobile clients. |
| Surrogate Provisioning from the Mobile Device | The mobile device sends the offloaded computation to the surrogate at runtime. The surrogate installs the computation inside an execution container. |
| Surrogate Provisioning from the Cloud | At runtime, the mobile device sends the location of the offloaded computation in the form of a URL for the surrogate to download and install. |
| Surrogate Discovery Local Surrogate Directory | Mobile devices maintain a list of surrogates with their network addresses or URLs, in addition to any information that can help the mobile device to select the best offload target in case more than one is available. |
| Intermediary Cloud Surrogate Directory | A centralized surrogate directory is maintained in the cloud and queried by mobile devices at runtime. All surrogate metadata is populated and updated in this central repository. |
| Cloud Surrogate Directory | The cloud surrogate directory does not return the surrogate address to the mobile device, but rather forwards the offload request to a selected surrogate and then returns the results to the mobile device, therefore acting as an intermediary. |
| Surrogate Broadcast | Surrogates advertise their availability and selected metadata to mobile devices for discovery. |
| Resource Optimization | |
|---|---|
| Runtime Partitioning | Mobile devices make runtime decisions regarding the benefits of offloading. Computation is offloaded only if remote execution is better than local execution according to a defined optimization function. |
| User-Guided Runtime Partitioning | Mobile devices make runtime offload decisions based on user preferences or input regarding what to optimize. |
| Runtime Profiling | Once the offload operation ends, or periodically, the system updates the profiling data and models that are used by the optimization functions to account for current operational conditions. |
| Resource-Adapted Computation | Mobile devices and surrogates have different versions of offloadable elements that match their resource characteristics, depending on whether code executes locally or remotely. |
| Resource-Adapted Input | Mobile devices and surrogates have identical versions of offloadable elements, but what varies is the input parameters depending on whether code executes locally or remotely. The assumption is that different input parameters will lead to different resource consumption. |
| Fault Tolerance | |
| Local Fallback | Mobile devices can revert to execution of the local copy of the offloadable computation in case the connectivity to the surrogate is lost. |
| Opportunistic Mobile-Surrogate Data Synchronization | Data is synchronized between mobile devices and surrogates during periods of connection such that data-reliant systems can continue operating in periods of disconnection. |
| Opportunistic Surrogate-Cloud Data Synchronization | Data is synchronized between mobile devices and the cloud during periods of connection such that data-reliant systems can continue operating in periods of disconnection. |
| Cached Results | Results are cached on the surrogate until the mobile device is able to reconnect. |
| Client-Side Data Caching | Data collected by a mobile client is cached on the mobile device and sent to the surrogate upon connection or re-connection. |
| Alternate Communications | Systems can switch to an alternate, potentially less energy-efficient communications mechanism, to continue serving mobile users in spite of disconnection (even if in a degraded mode due to less amount of information or less timely responses). |
| Eager Migration | Surrogates migrate offloaded computation to another connected surrogate when they detect that they might not be able to continue serving the mobile device that generated the offload request. |
| Lazy Migration | Surrogates retain execution of offloaded computation when they detect that they might not be able to continue serving the mobile device that generated the offload request, but the interaction with the mobile device is handed off to another connected surrogate. This means that all interaction between the mobile device and the original surrogate goes through the new surrogate that acts as an intermediary. |
| Scalability and Elasticity | |
| Just-in-Time Containers | A container and/or an instance of the offloaded code is created upon receipt of an offload request and then destroyed when the offload request is completed. |
| Right-Sized Containers | A container is created on the surrogate for the offloaded code that is of the smallest size possible in order to run the offloaded computation, based on computation requirements metadata related to the offloaded code, in order to optimize resource usage on the surrogate. |
| Dynamically-Sized Containers | If an error occurs at runtime that would indicate that the container does not have the necessary computing power for the offloaded computation, a new container is started and the offload request is moved to the new container. |
| Surrogate Load Balancing | Surrogates can send offloaded computation or data to other less-loaded, connected surrogates in order to provide a better user experience to mobile devices. |
| Security | |
| Trusted Surrogates | Surrogates provide credentials to mobile devices, and mobile devices provide credentials to surrogates, that aim to guarantee a trusted execution environment and interaction. |
One thing to take-away from this emerging area is simply this. Software is an ever-changing thing, inconstant. Being able to navigate novel architectural concepts and map them to problems is important for longer-term success in the field. Cyber-foraging shows one area that demonstrates this. I hope you think about how you will understand how to continually improve your personal learning. The language of tactics and quality attribute scenarios is one good way to frame the problem.

Neil Ernst ©️ 2024-5